| Обозначение: |  ГОСТ Р ИСО 13408-7-2025 |
| Статус: | принят |
| Название рус.: | Асептическое производство медицинской продукции. Часть 7. Альтернативные процессы при производстве медицинских изделий и комбинированной медицинской продукции |
| Название англ.: | Aseptic processing of health care products. Part 7. Alternative operations in the processing of medical devices and combined health care products |
| Дата актуализации текста: | 01.01.2026 |
| Дата актуализации описания: | 01.01.2026 |
| Дата издания: | 28.05.2025 |
| Дата введения: | 01.06.2026 |
| Аутентичен стандартам: | ISO 13408-7:2012 |
| Нормативные ссылки: | ISO 13408-1 |
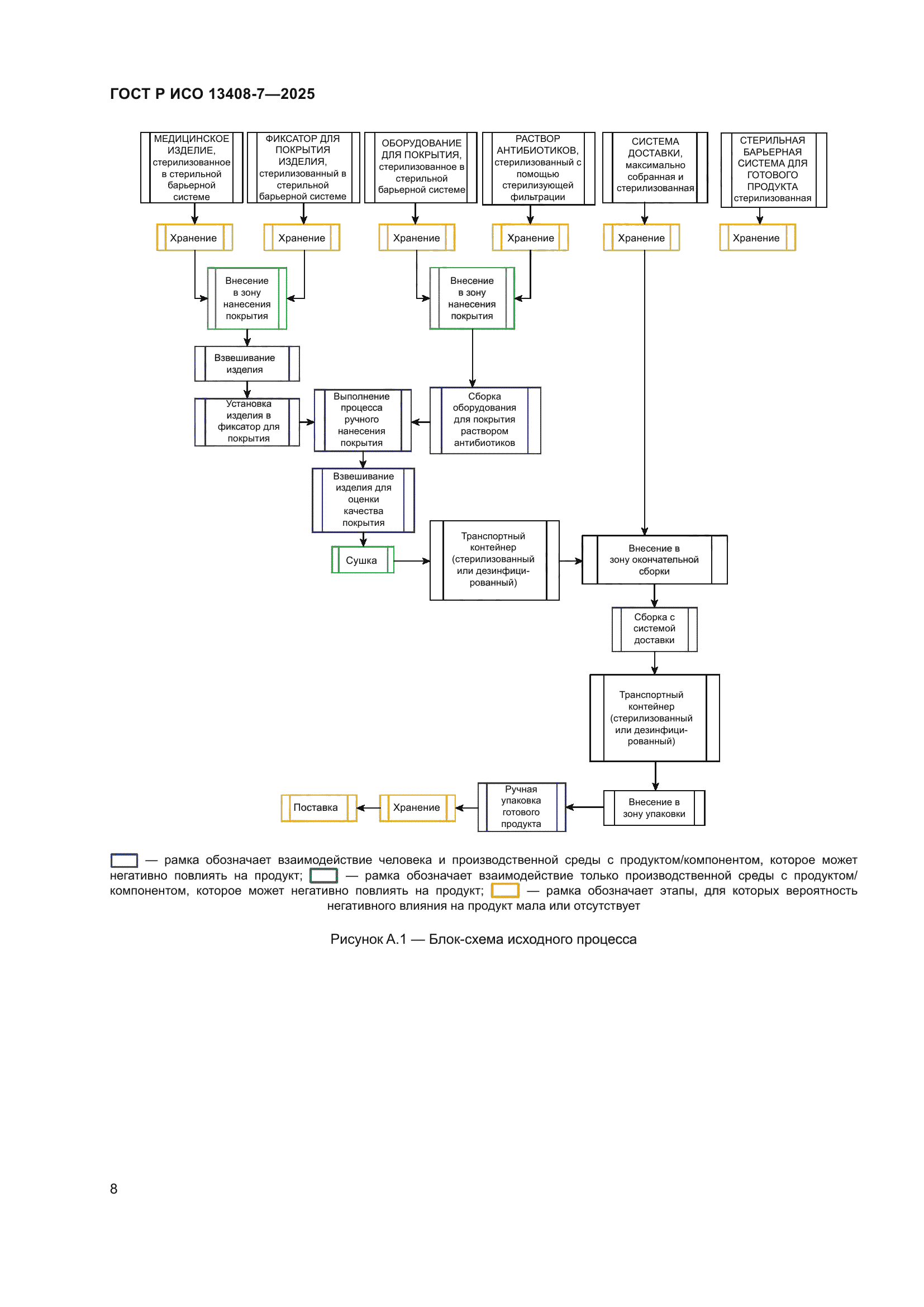
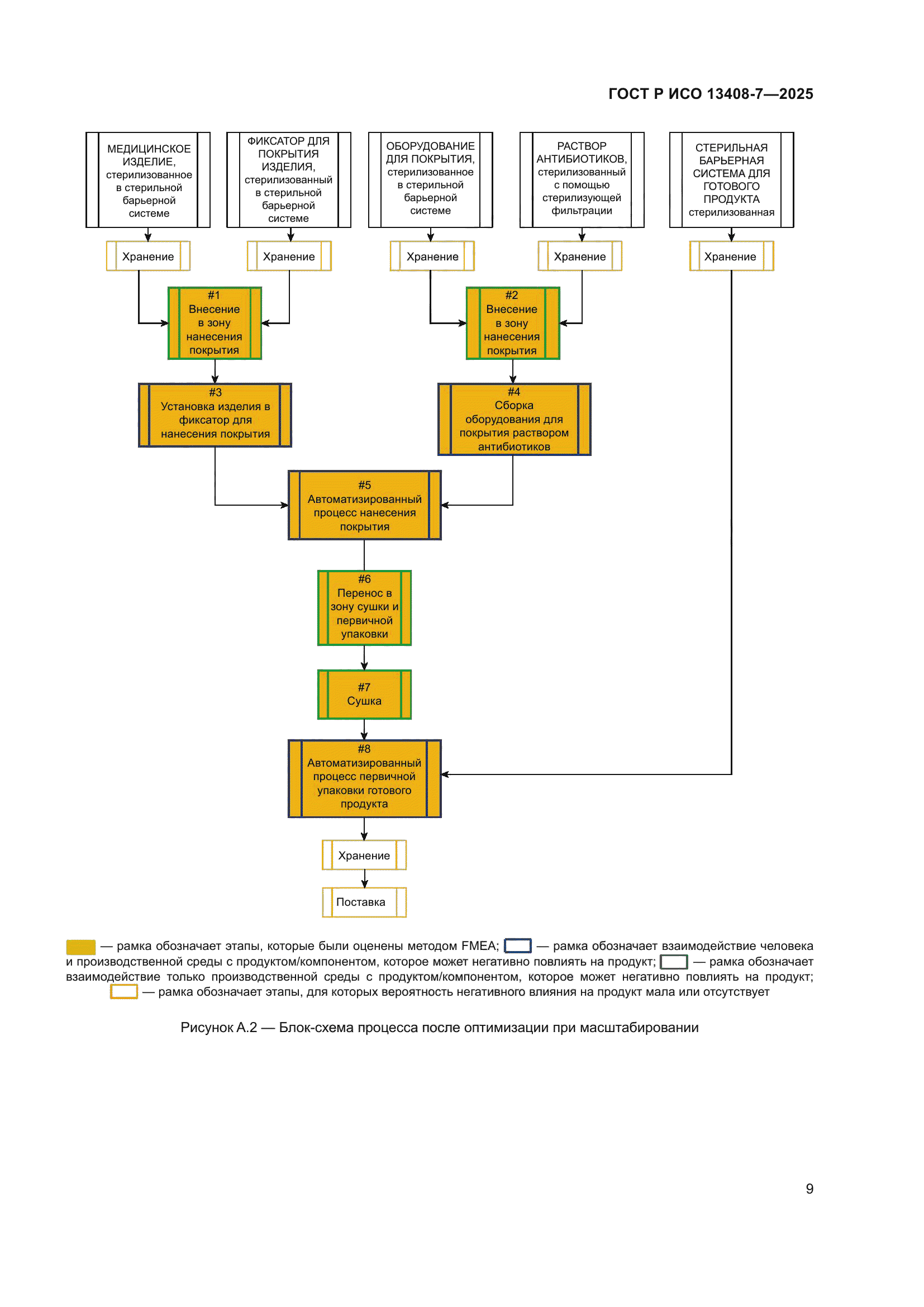
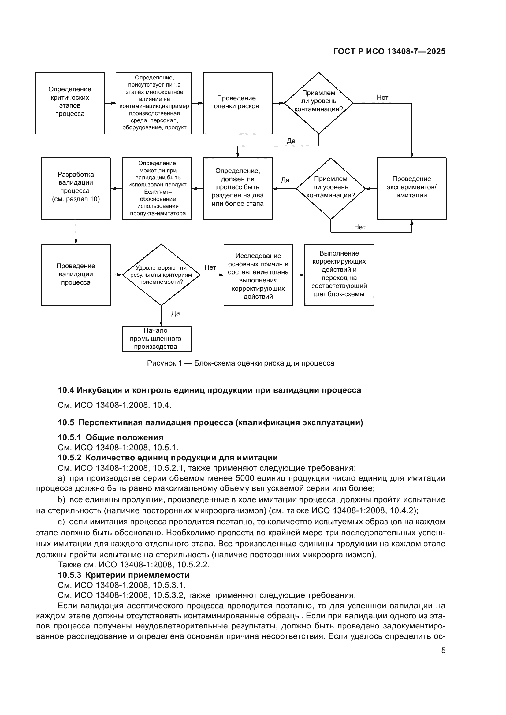
| Область применения: | Настоящий стандарт содержит требования и рекомендации по альтернативным подходам к валидации путем имитации процесса производства медицинских изделий и комбинированной медицинской продукции, которые не подлежат финишной стерилизации и для которых описанные в ИСО 13408-1 подходы не могут быть применены. В настоящем стандарте приводится описание применения оценки рисков в ходе разработки асептического процесса с целью протокола валидации процесса производства медицинских изделий и комбинированной медицинской продукции в тех случаях, когда прямая замена производимого продукта имитационной средой при асептическом процессе невозможна или не будет имитировать реальный асептический процесс |
|
| Расположен в: |
|