| Обозначение: |  ГОСТ Р 72093-2025 |
| Статус: | действует |
| Название рус.: | Клинические лабораторные исследования. Требования к применению метода тандемной масс-спектрометрии для выявления наследственных болезней обмена веществ |
| Название англ.: | Clinical laboratory testing. Requirements for tandem mass spectrometry method for diagnostics inborn errors of metabolism |
| Дата актуализации текста: | 01.01.2026 |
| Дата актуализации описания: | 01.01.2026 |
| Дата издания: | 10.06.2025 |
| Дата введения: | 01.11.2025 |
| Нормативные ссылки: | ГОСТ Р ИСО 15189; ГОСТ Р ИСО 18113-1 |
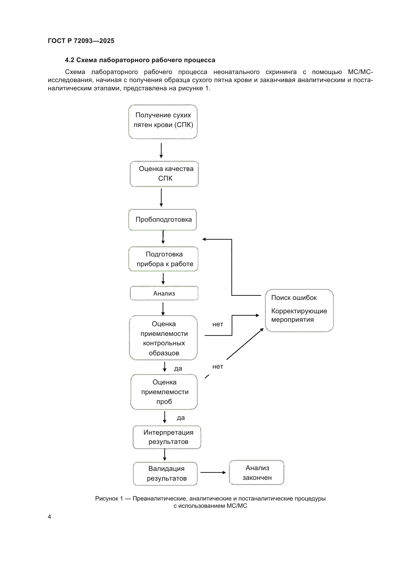
| Область применения: | Настоящий стандарт предназначен для оказания помощи персоналу лабораторий неонатального скрининга в рутинном применении метода тандемной масс-спектрометрии (МС/МС) для обнаружения метаболитов в образцах высушенных пятен крови, которые могут указывать на определенные метаболические нарушения. Настоящий стандарт не предназначен для предоставления общей информации о скрининге всех заболеваний. Настоящий стандарт не распространяется на подтверждающие или диагностические исследования |
|
| Расположен в: |
|