|
||||||||||||||||||||||||||
| Обозначение: | ![]() ГОСТ Р 72209-2025 |
| Статус: | действует |
| Название рус.: | Молоко и молочные продукты. Критерии подлинности |
| Название англ.: | Milk and dairy products. Criteria for authenticity |
| Дата актуализации текста: | 01.01.2026 |
| Дата актуализации описания: | 01.01.2026 |
| Дата издания: | 08.08.2025 |
| Дата введения: | 08.08.2025 |
| Нормативные ссылки: | ГОСТ 19.701; ГОСТ 3623; ГОСТ 3624; ГОСТ 3626-73; ГОСТ 3627; ГОСТ 5867; ГОСТ 11254; ГОСТ 13928; ГОСТ 22760; ГОСТ 23327; ГОСТ 23454; ГОСТ 24065; ГОСТ 24066; ГОСТ 24067; ГОСТ 25101; ГОСТ 26809.1; ГОСТ 26809.2; ГОСТ 28283; ГОСТ 29245; ГОСТ 29246-91; ГОСТ 29247; ГОСТ 29248; ГОСТ 30305.1-95; ГОСТ 30305.2; ГОСТ 30305.3; ГОСТ 30305.4; ГОСТ 30562; ГОСТ 30637; ГОСТ 30648.2; ГОСТ 30648.5; ГОСТ 31452-2012; ГОСТ 31453-2013; ГОСТ 31457-2025; ГОСТ 31503; ГОСТ 31504; ГОСТ 31663; ГОСТ 31665; ГОСТ 31690-2013; ГОСТ 31979; ГОСТ 32257; ГОСТ 32261-2013; ГОСТ 32892; ГОСТ 32901; ГОСТ 32915; ГОСТ 32939; ГОСТ 33490; ГОСТ 33500; ГОСТ 33527; ГОСТ 33528; ГОСТ 33566; ГОСТ 33569; ГОСТ 33628; ГОСТ 33630; ГОСТ 33632; ГОСТ 33921-2016; ГОСТ 33924; ГОСТ 33926; ГОСТ 33951; ГОСТ 34372; ГОСТ 34420; ГОСТ 34454; ГОСТ 34456; ГОСТ 34515; ГОСТ 34536; ГОСТ 34967;ГОСТ EN 12823-2;ГОСТ EN 12856;ГОСТ EN 12857;ГОСТ EN 15086;ГОСТ EN16155;ГОСТ ISO 9231;ГОСТ ISO 9233-2;ГОСТ ISO 17678;ГОСТ ISO/TS 18083;ГОСТ ISO 22160; ГОСТ Р 51452; ГОСТ Р 51457; ГОСТ Р 51460; ГОСТ Р 52054-2023; ГОСТ Р 52253-2004; ГОСТ Р 52686-2023; ГОСТ Р 52995; ГОСТ Р 54662; ГОСТ Р 54667; ГОСТ Р 54668-2011; ГОСТ Р 54669-2011; ГОСТ Р 54759 ; ГОСТ Р 54760; ГОСТ Р 54761; ГОСТ Р 55063-2012; ГОСТ Р 55246; ГОСТ Р 55282; ГОСТ Р 55361-2012; ГОСТ Р 56139; ГОСТ Р 58340-2019; ГОСТ Р 58637; ГОСТ Р 70238; ГОСТ Р 71817-2024; ГОСТ Р ИСО 707; ГОСТ Р ИСО 5725-1; ГОСТ Р ИСО 5725-6; ГОСТ Р ИСО 22935-2 |
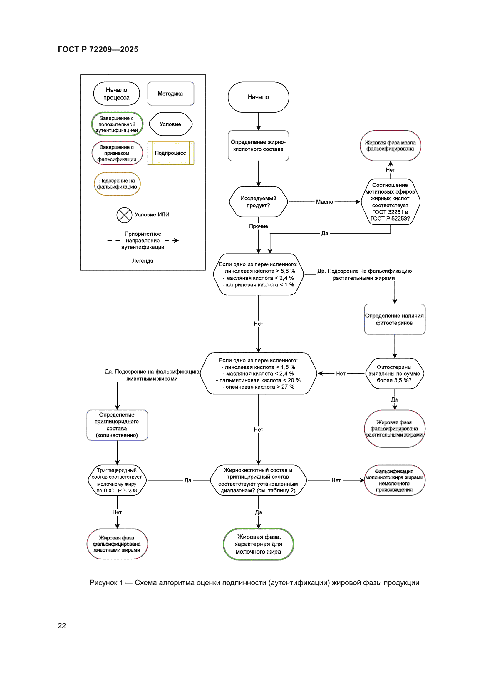
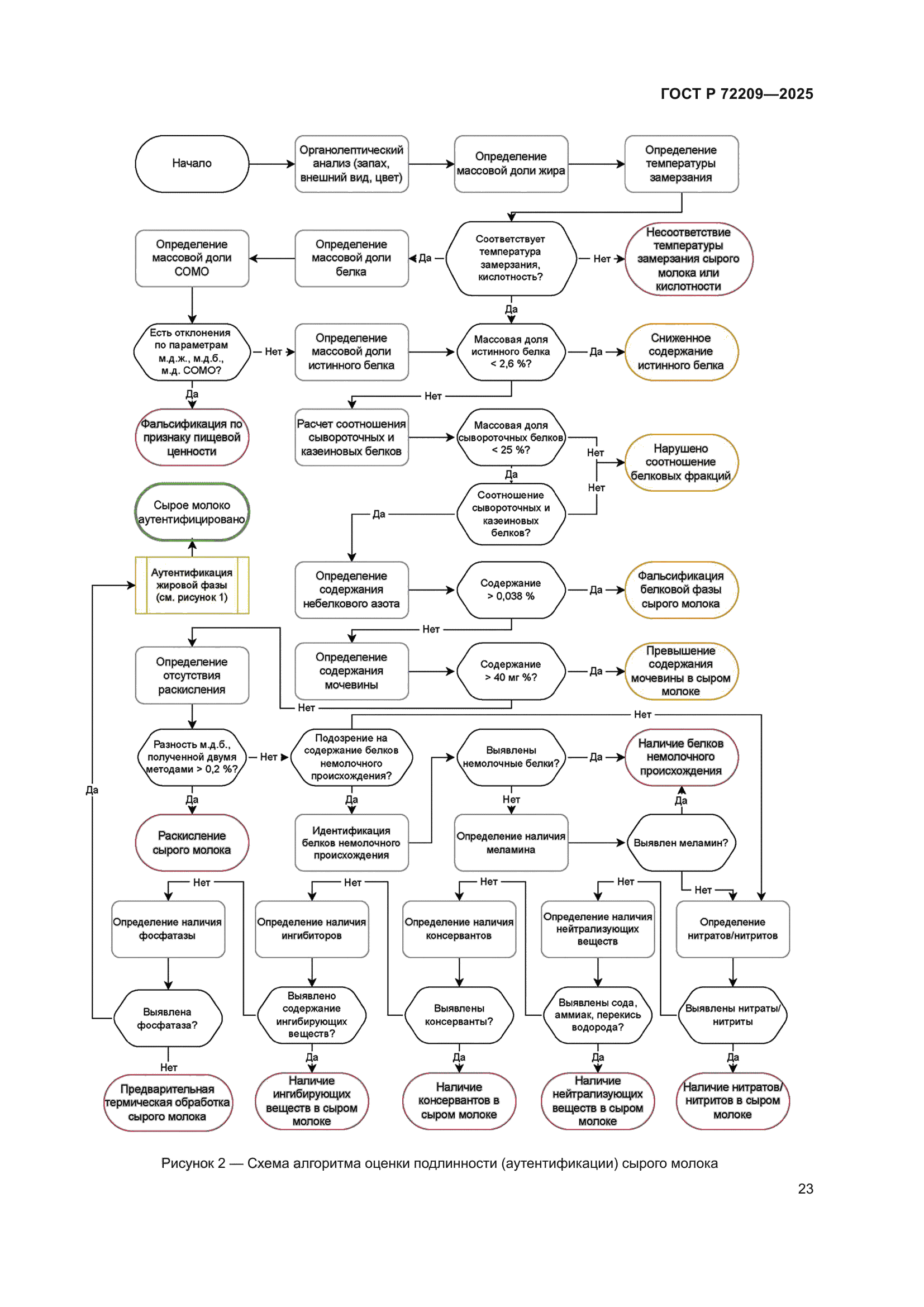
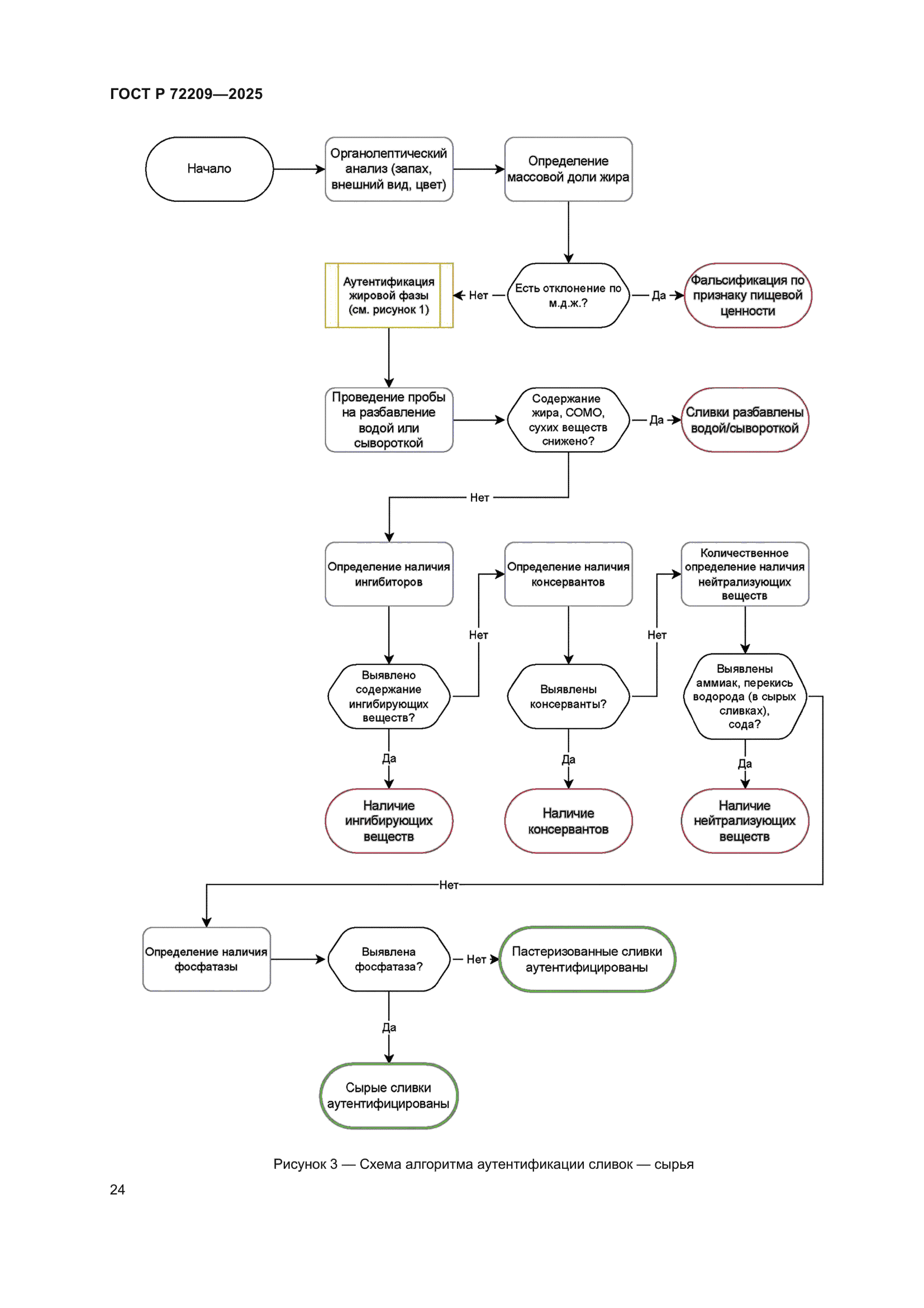
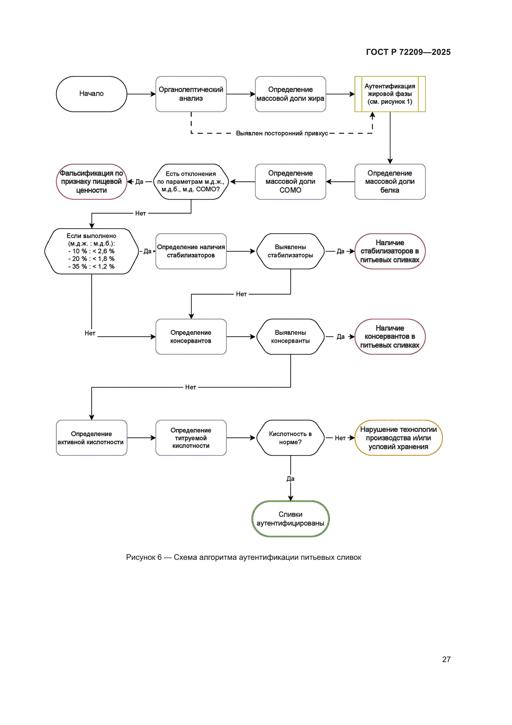
| Область применения: | Настоящий стандарт распространяется на молоко и молочную продукцию из коровьего молока: - сырое молоко; - сливки – сырье; - молоко сгущенное – сырье; - питьевое молоко (пастеризованное, ультрапастеризованное, стерилизованное, топленое); - питьевые сливки (пастеризованные, ультрапастеризованные, стерилизованные); - кисломолочные продукты, в том числе с пищевкусовыми компонентами; - йогурт, в том числе с пищевкусовыми компонентами; - сметану; - творог; - творожные продукты: творожную массу, творожные сырки, в том числе глазированные; - сыры без пищевкусовых компонентов; - плавленые сыры, в том числе с пищевкусовыми компонентами; - сливочное масло и масляную пасту из коровьего молока, в том числе с пищевкусовыми компонентами; - топленое масло, молочный жир; - молочные сгущенные консервы с сахаром; - молочные сгущенные консервы стерилизованные; - сухое молоко; - сухие сливки; - мороженое (пломбир, сливочное, молочное), в том числе с пищевкусовыми компонентами,и устанавливает критерии и методы определения подлинности и выявления фальсификации продукции |
| Расположен в: | |

















































